direct naar inhoud van Besluittekst
Plan: Uiterweg 266 achter
Status: vastgesteld
Plantype: omgevingsvergunning
IMRO-idn: NL.IMRO.0358.09xL-VG01

Besluittekst

Hoofdstuk 1 Inleiding

1.1. Aanleiding

Op het perceel aan de Uiterweg 266 werden tot recentelijk tuinbouwactiviteiten uitgeoefend. Het perceel was vrijwel volledig bebouwd met kassen. De tuinbouwactiviteiten zijn inmiddels beëindigd. Op het achterste deel van het perceel is recentelijk een ligplaats voor een woonark voor permanente bewoning ingericht. De nieuwe eigenaar van de gronden beoogt het gedeelte van het perceel tussen de ligplaats en de woning in het lint op te ruimen en het terrein her in te richten. Op 14 januari 2014 is een aanvraag omgevingsvergunning ingediend voor de wijziging van het gebruik van de gronden voor tuin, groen en water en de bouw van een botenhuis bij de woonark.

1.2. Aard en doel

Van toepassing op de projectlocatie is het bestemmingsplan "Uiterweg-Plasoevers 2005 e.o." en de bestemming "Agrarische Doeleinden". Op gronden met deze bestemming is ingevolge artikel 11 van het bestemmingsplan het gebruik van gronden voor tuinbouwbedrijven, recreatiekavels, erven en toegangswegen, paden, water en groen (…) en voor ligplaatsen voor woonschepen voor permanente bewoning toegestaan. Het gebruik van het perceel voor tuin bij de woning en bij de woonark is hiermee in strijd. Er is een buitenplanse afwijking ex artikel 2.12, lid 1 sub a, onder 3o Wabo nodig om het bouwplan te kunnen realiseren. Deze voorliggende ruimtelijke onderbouwing heeft tot doel in de vereiste goede ruimtelijke onderbouwing te voorzien, zodat de gevraagde omgevingsvergunning in afwijking van het bestemmingsplan kan worden verleend.

1.3. Ligging en begrenzing

Het project heeft betrekking op een voormalig agrarisch bouwperceel gelegen in het oostelijke deel van de gemeente in het gebied van de Bovenlanden tussen de Uiterweg en de Haarlemmerringvaart. De Uiterweg is één van de historische linten van Aalsmeer. Globaal bevindt het perceel zich in het middelste deel van het Uiterweggebied. Ten noorden van het kadastrale perceel bevinden zich nog een aantal onbebouwde (recreatie-)kavels.

afbeelding "i_NL.IMRO.0358.09xL-VG01_0001.png"

afbeelding: luchtfoto projectlocatie

1.4. Leeswijzer

De opbouw van deze ruimtelijke onderbouwing is als volgt. Na de inleiding in dit hoofdstuk, wordt in hoofdstuk 2 een beschrijving van het plan gegeven. Daarbij wordt ingegaan op de huidige situatie en de beoogde situatie in relatie tot de vigerende planologische regeling. In hoofdstuk 3 wordt ingegaan op de voorwaarden die vanuit het ruimtelijke beleid en wet- en regelgeving aan de ontwikkeling worden gesteld. In hoofdstuk 4 wordt op de diverse omgevingsaspecten ingegaan. In hoofdstuk 5 wordt de economische, juridische en maatschappelijke uitvoerbaarheid van het bouwplan toegelicht. Hoofdstuk 6 is het slothoofdstuk en bevat de eindconclusie.

Hoofdstuk 2 Planbeschrijving

2.1. Huidige situatie

De projectlocatie betreft het perceel aan de Uiterweg 266, kadastraal bekend gemeente Aalsmeer, sectie H, nummer 4019. Het perceel is ongeveer 30 meter breed en ca. 245 meter lang.

In het verleden was op het perceel een kwekerij gevestigd. Imiddels zijn de bedrijfsactiviteiten van de kwekerij beëindigd. Tot november 2013 was het perceel vrijwel volledig bebouwd met kassen. De bebouwde oppervlakte bedroeg globaal 5.000m2.

afbeelding "i_NL.IMRO.0358.09xL-VG01_0002.png"

afbeelding: situatie tot november 2013

De kassen zijn in november 2013 vrijwel volledig gesloopt. Op het achterste deel van het perceel is een ligplaats voor een woonark (voor permanente bewoning) ingericht. Aan de oostelijke zijde grenst het perceel aan een agrarisch perceel, dat net als dit perceel in de oude situatie vrijwel volledig bebouwd is met kassen. In de oude situatie waren de kassen tegen elkaar aangebouwd. Aan de westelijke zijde wordt het perceel van het naastliggende perceel gescheiden door een watergang van ca. 5 meter breed. Naar achteren toe neemt de breedte van de watergang toe tot ca. 6 meter. Ook het aan de andere zijde van deze watergang gelegen perceel is voor een groot deel met kassen bebouwd.

2.2. Het project

De aanvraag betreft de herontwikkeling van een groot deel van het perceel achter Uiterweg 266. De eerste stap in het project is reeds uitgevoerd en bestond uit de sloop van de kassen. De tweede stap betreft de herinrichting van het terrein, het graven van water en het realiseren van een botenhuis achter op het perceel.

afbeelding "i_NL.IMRO.0358.09xL-VG01_0003.png"

afbeelding: situatietekening 

De herinrichting van het terrein

Een klein deel van de kassen, met in totaal een oppervlakte van 282m2, is blijven staan. Het is de bedoeling deze als hobbyruimte/werkschuur en botenhuis te gebruiken bij de lintwoning voor op het pereel. Van de achterste kas is een schuur met een oppervlakte van ca. 78m2 blijven staan. Dit wordt de hobby/werkruimte. Op het voorste deel van het perceel is een deel met een oppervlakte van 204 m2 blijven staan. Dit deel zal worden gebruikt als botenhuis/schuur, eveneens ten behoeve van de woning in het lint. Achter het botenhuis is het terrein gedeeltelijk verhard om als parkeerplaats dienst te kunnen doen.

Het deel van het perceel tussen de lintbebouwing en het botenhuis wordt ingericht als tuin. Het deel gelegen tussen het botenhuis en de schuur zal een meer natuurlijke, groene invulling krijgen. De watergang langs het perceel zal verder worden doorgetrokken in de richting van de Uiterweg, zodat deze doorloopt tot aan het botenhuis bij de woning . In totaal wordt 415m2 water bijgegraven.

afbeelding "i_NL.IMRO.0358.09xL-VG01_0004.png"

afbeelding: voorgestelde inrichting terrein

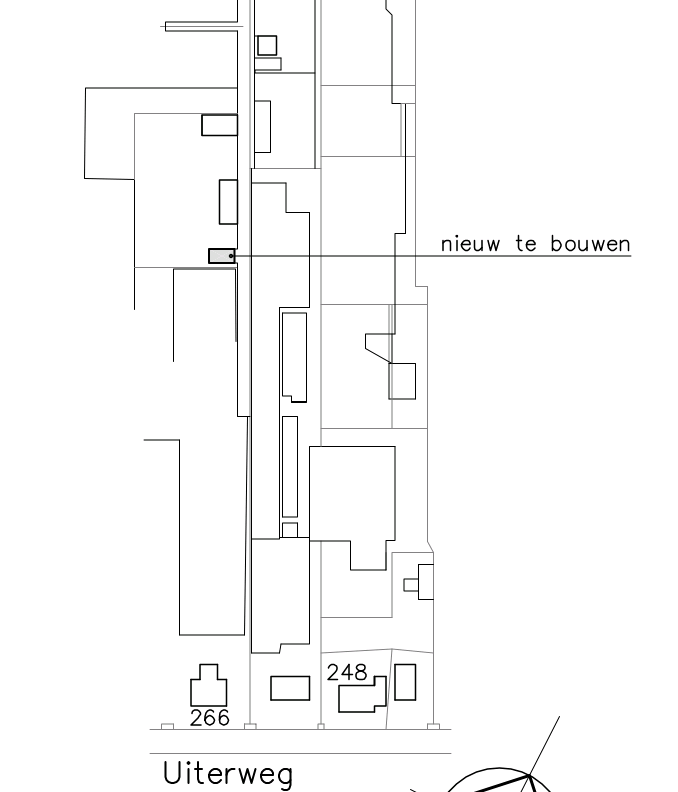
In 2013 is een ligplaatsvergunning afgegeven voor het innemen van een ligplaats met een woonark voor permanente bewoning op het achterste deel van het perceel. De wens is het aansluitende deel van het perceel in te richten als tuin bij de woonark en daarbij een botenhuis op te richten van 40m2. Het botenhuis is geprojecteerd in de hoek van dit deel van het perceel op een afstand van ca. 6 meter van de woonark. Het botenhuis wordt direct naast de schuur/hobbyruimte geplaatst.

afbeelding "i_NL.IMRO.0358.09xL-VG01_0005.png"

afbeelding: nieuw te bouwen botenhuis, doorsnede

2.3. Bestemmingsplan

Van toepassing op de projectlocatie is het bestemmingsplan "Uiterweg-Plasoevers 2005 e.o." en de bestemming "Agrarische Doeleinden". Daarnaast dienen het op 19 december 2013 vastgestelde bestemmingsplan "Partiële herziening "Uiterweg-Plasoevers 2005 e.o." en het eveneens op die datum vastgestelde bestemmingsplan "Woonarken" in acht genomen te worden.

Het bestemmingsplan "Uiterweg-Plasoevers 2005 e.o." is op 7 december 2006 vastgesteld door de gemeenteraad en op 12 juni 2007 door Gedeputeerde Staten van de provincie Noord-Holland goedgekeurd. Het bestemmingsplan is bij uitspraak van de Raad van State op 3 september 2008 onherroepelijk geworden.

Op gronden met de bestemming "Agrarische Doeleinden" is ingevolge artikel 11 van het bestemmingsplan het gebruik van gronden voor tuinbouwbedrijven, recreatiekavels, erven en toegangswegen, paden, water en groen (…) toegestaan, alsmede ligplaatsen voor woonschepen voor permanente bewoning. Bij woonschepen zijn bijgebouwen toegestaan op een afstand van tenminste 5 meter van de ark met een opppervlakte van maximaal 40m2. Het gebruik voor tuin is niet in overeenstemming met deze bestemming.

De Partiële herziening bestemmingsplan 'Uiterweg-Plasoevers 2005 e.o" ziet op het schrappen van alle voorschriften met betrekking tot ligplaatsen voor woonschepen voor permanente bewoning en niet-permanente bewoning in verband met de bestemming van alle ligplaatsen in de gemeente in het bestemmingsplan "Woonarken". De ligplaats achter op het perceel is in dit bestemmingsplan bestemd als "Water-Permanent Wonen".

Ingevolge artikel 4 kan op de oever op de gronden met de aanduiding "oever" een zelfstandig bijgebouw worden geplaatst met een oppervlakte van 40m2 met een hoogte van maximaal 3 meter en op een afstand tot de oeverlijn van minimaal 2 meter. Het gewenste botenhuis bij de woonark is echter buiten het bestemmingsvlak geprojecteerd en derhalve in strijd met de "Partiële herziening Uiterweg-Plasoevers 2005 e.o.". Hierin is immers de mogelijkheid van het gebruik van gronden voor ligplaatsen geschrapt.

Geconcludeerd wordt dat het project in strijd is met de gebruiksregels ingevolge artikel 11 van het bestemmingsplan 'Uiterweg-Plasoevers 2005 e.o." juncto artikel 1 sub 2 en 3 van het bestemmingsplan "Partiële herziening Uiterweg-Plasoevers 2005 e.o.". De in het bestemmingsplan opgenomen afwijkingsbevoegdheden zijn ontoereikend om het project te kunnen realiseren. Het project valt tevens niet onder de zogenoemde "kruimelgevallen", omdat het project ziet op zowel de functiewijziging van (delen van) bestaande gebouwen als een wijziging van het gebruik van onbebouwde gronden. Een afwijkingsbesluit als bedoeld in artikel 2.12 lid 1 sub a onder 3o Wabo is noodzakelijk om medewerking te kunnen geven aan het project.

Hoofdstuk 3 Ruimtelijk beleid

3.1. Beleid van het rijk

Op 12 februari 2012 is de Structuurvisie Infrastructuur en Ruimte (SVIR) vastgesteld. De SIVR is op 13 maart 2012 in werking getreden. Het bij de structuurvisie behorende Besluit algemene regels ruimtelijke ordening (Barro) was al op 30 december 2011 in werking getreden. In de structuurvisie staan de plannen voor ruimte en mobiliteit. De nieuwe structuurvisie vervangt verschillende beleidsnota's, waaronder de Nota Ruimte, de Structuurvisie Randstad 2040 en de Nota Mobiliteit.


In de structuurvisie zijn drie hoofddoelen geformuleerd om Nederland concurrerend, bereikbaar, leefbaar en veilig te houden voor de middellange termijn tot 2028. Het gaat hierbij om de volgende doelstellingen:

  • Het vergroten van de concurrentiekracht van Nederland door het versterken van de ruimtelijk-economische structuur van Nederland;
  • Het verbeteren, in stand houden en ruimtelijk zeker stellen van de bereikbaarheid waarbij de gebruiker voorop staat;
  • Het waarborgen van een leefbare en veilige omgeving waarin unieke, natuurlijke en cultuurhistorische waarden behouden zijn.


Uit deze drie hoofddoelen komen onderwerpen voort die van nationaal belang zijn. Structuurvisies hebben echter geen bindende werking voor andere overheden dan de overheid die de visie heeft vastgesteld. De nationale belangen uit de structuurvisie die juridische borging vragen, worden daarom geborgd in het Besluit algemene regels ruimtelijke ordening (Barro), de Amvb Ruimte. Deze Amvb is gericht op doorwerking van nationale belangen in gemeentelijke bestemmingsplannen en zorgt voor sturing en helderheid van deze belangen vooraf.

In het Barro zijn bepalingen opgenomen ten aanzien van:

  • 1. Rijksvaarwegen;
  • 2. Project Mainportontwikkeling Rotterdam;
  • 3. Kustfundament;
  • 4. Grote rivieren;
  • 5. Waddenzee en waddengebied;
  • 6. Defensie;
  • 7. Hoofdwegen en hoofdspoorwegen;
  • 8. Elektriciteitsvoorziening;
  • 9. Buisleidingen van nationaal belang voor vervoer van gevaarlijke stoffen;
  • 10. Ecologische hoofdstructuur;
  • 11. Primaire waterkeringen buiten het kustfundament;
  • 12. IJsselmeergebied (uitbreidingsruimte);
  • 13. Erfgoederen van uitzonderlijke universele waarde.


Geen van de in het Barro geregelde onderwerpen heeft invloed op het onderhavige project. Het project raakt niet aan de nationale belangen die in het Barro zijn opgenomen.

3.2. Provinciaal beleid

De provincie heeft op 21 juni 2010 de “Structuurvisie Noord-Holland 2040 – Kwaliteit door veelzijdigheid” vastgesteld. Deze structuurvisie treedt in de plaats van de twee streekplannen Noord-Holland Zuid en het Ontwikkelingsbeeld (streekplan) Noord-Holland Noord en is op 3 november 2010 in werking getreden. Op 3 februari 2014 is de PRVS gewijzigd vastgesteld. Het betrof daarbij beleidarme wijzigingen.

De structuurvisie geeft aan welke provinciale belangen aan de orde zijn in de ruimtelijke ordening in Noord-Holland. De structuurvisie bevat de ontwikkelingsstrategie voor de komende dertig jaar. In het bijbehorende uitvoeringsprogramma is de ontwikkelingsstrategie uitgewerkt in concrete activiteiten met als doel uiteindelijk de visie te realiseren.

Uitgangspunt van het ruimtelijke beleid is ook in de toekomst Noord-Holland aantrekkelijk te laten blijven als diverse, internationaal concurrerende regio, in contact met het water en met de kracht van het landschap als basis. Hieruit volgen een aantal provinciale belangen. De drie hoofdbelangen, duurzaam ruimtegebruik, klimaatbestendigheid en ruimtelijke kwaliteit van cultuurlandschappen, natuurgebieden en groen om de stad, vormen gezamenlijk de ruimtelijke hoofddoelstelling van de provincie. De komende dertig haar wordt het bestaand bebouwd gebied verder verdicht, onder meer door zo'n 200.000 woningen in de provincie bij te bouwen, en zet de provincie in op de ontwikkeling van OV-knooppunten in Noord-Holland. Op die manier blijft er volgens de provincie meer ruimte over om het buitengebied te beschermen en zijn er voldoende mogelijkheden voor duurzame economische ontwikkelingen, recreatie en natuur.

Door middel van de Provinciale Ruimtelijke Verordening Structuurvisie is de doorwerking naar gemeentelijke bestemmingsplannen geregeld. In de verordening is het provinciale beleid in regels vertaald. Het betreft regels voor de inhoud van en de toelichting op bestemmingsplannen over onderwerpen in zowel het landelijke als het bestaand bebouwd gebied van Noord-Holland waarmee een provinciaal belang gemoeid is.

Nieuwe ontwikkelingen, zoals woningbouw, aanleg van bedrijventerreinen of kantoren, dienen plaats te vinden binnen het bestaand bebouwd gebied. Het ruimtelijke beleid dient daarbij gericht te zijn op het bevorderen van innovatief ruimtegebruik, intensivering, herstructurering en kwaliteitsverbetering en het realiseren van kennisintensieve en creatieve milieus.

Het project raak een aantal provinciale belangen:

  • landelijk gebied: Volgens de totaalkaart van de Structuurvisie en in de verordening is het projectgebied aangemerkt als Bestaand Bebouwd Gebied. Ingevolge artikel 9 van de provinciale verordening maakt het perceel, gelet op de bestemming als agrarisch bouwperceel, deel uit van het landelijke gebied. Voor het landelijke gebied gelden specifieke regels die zien op het voorkomen van verstedelijking.
  • Bufferzones: De projectlocatie is volgens kaart 5b gelegen in de Bufferzones. Op grond van artikel 24 is voor deze gebieden buiten bestaand bebouwd gebied verdere verstedelijking in de vorm van nieuwe bebouwing niet mogelijk, onder meer niet voor wonen. Tevens dient bij de ontwikkeling rekening gehouden te worden met de specifieke kernkwaliteiten van de verschillende voormalige Nationale landschappen. De projectlocatie is gelegen in het voormalige Nationale landschap "Het Groene Hart". Het beleid voor het Groene Hart is gericht op het bevorderen van de ruimtelijke kwaliteit. De bescherming van het veenweidekarakter en het behoud van diversiteit en openheid staat daarbij voorop. Het project is met de regels voor bufferzones in overeenstemming, aangezien er geen nieuwe stedelijke fucnties worden toegevoegd en door de sanering van bestaande kassen en toevoeging van water een bijdrage wordt geleverd aan de ruimtelijke kwaliteit van het gebied.

Geconcluderd wordt, dat het project met de regels voor het landelijke gebied en de bufferzones in overeenstemming is, aangezien het project tot doel heeft de gronden te saneren en geen nieuwe stedelijke functies worden toegevoegd.

3.3. Gemeentelijk beleid

Het actuele ruimtelijke beleid van de gemeente is neergelegd in de Gebiedsvisie Aalsmeer 2020, zoals vastgesteld door de raad van de gemeente op 26 november 2009. De Gebiedsvisie heeft de status van structuurvisie op grond van de Wet ruimtelijke ordening (Wro). Ingevolge de gebiedsvisie dient het ruimtelijke beleid van de gemeente gericht te zijn op een duurzame en kwalitatief sterke ontwikkeling van economie, wonen en recreatie met als voorwaarde het behoud van de leefbaarheid, het dorpse karakter, de bereikbaarheid en het op peil brengen van voorzieningen.

Het gebied van de Westeinderplassen en de Bovenlanden is in de Gebiedsvisie aangewezen als ontwikkelgebied. Het ruimtelijke beleid hier dient er op te zijn gericht met behoud van het unieke landschap het gebied als aantrekkelijk waterrecratiegebied te ontwikkelen. In de gbeiedsvisie wordt een voorlopige denkrichting geschetst, waarbij een aantal ontwikkelprincipes worden onderscheiden. Inmiddels is voor het gebied van de Uiterweg als uitwerking van de Gebiedsvisie 2020 een structuurvisie in voorbereiding.

3.3.1 Toetsingskader

De raad van de gemeente heeft op 4 april 2013 met de vaststelling van de Nota van Uitgangspunten voor de Structuurvisie Uiterweg een standpunt ingenomen over de kaders en ambities die in de structuurvisie tot uitdrukkking moeten komen. De gemeente zal met de nieuwe structuurvisie inzetten op een evenwichtige ruimtelijke structuur binnen de bestaande kernkwaliteiten, waarbij natuurbeleving en natuurontwikkeling hand in hand gaan met de ontwikkeling van de toeristische economie. Zolang nog geen structuurvisie in ontwerp ter inzage is gelegd zijn de voorwaarden uit de Nota van Uitgangspunten het toetsingskader voor nieuwe ontwikkelingen in het gebied. Uit de Nota van Uitgangspunten volgen de volgende voorwaarden en aandachtspunten:

  • Ambitie is een evenwichtige ruimtelijk structuur  tot stand te brengen, waarbij natuurbeleving en natuurontwikkeling en de ontwikkeling van de toeristische economie hand in hand gaan;
  • Uitgangspunt voor transformatie is een gemiddelde omzettingsregel van 1:25;
  • Ontwikkelen buiten bestaand bebouwd gebied moet ook volgen uit het te bereiken kwalitatieve wensbeeld in plaats van alleen uit economische drijfveren;
  • Het verplaatsen of beëindigen van bestaande functies en ontwikkelen van nieuwe functies mag niet leiden tot een onaanvaardbare belasting van het verkeer op de Uiterweg;
  • Voor de landschappelijke inpassing van transformatieprojecten dient per gebied een toegesneden toetsingskader te worden gehanteerd;
  • De gebiedsgewijze benadering behelst een gebiedspaspoort waarbij gedifferentieerd en met respect voor de bestaande kwaliteiten in en rond een gebied mogelijkheden voor transformatie worden geschetst;
  • Per gebied worden verschillende aspecten uitgewerkt, te weten de gewenste bebouwingstructuur, de ontsluitingsstructuur in combinatie met voorgenomen ontwikkelingen, de meest wenselijke functiemix, het bestaande groenpotentieel inclusief versterking ervan, en de gewenste beeldkwaliteit (architectonisch en openbare ruimte);
  • Geen bebouwing op de koppen van percelen aan de kleine poel;
  • Een strook voor natuurontwikkeling langs de ringvaart;
  • Geen bebouwing/begroeiïng langs watergangen in verband met doorzichten.

Aan de Nota van Uitgangspunten is een globale indeling in gebieden en bijbehorende gebiedspaspoorten toegevoegd. Het perceel is hierin gelegen in deelgebied 3/4/C: Verharde havens/Groene enclave I/ afwisselent lint.

afbeelding "i_NL.IMRO.0358.09xL-VG01_0006.png"

afbeelding: globale begrenzing deelgebieden 3/4/C

Als kernkwaliteiten voor dit perceel worden genoemd de rood-groene gradiënt tussen de Uiterweg en de Ringvaart, de diepte van de percelen, de grote afwisseling, de zichtlijnen vanaf de Hanssensbrug en de Topsvoortbrug en de consequente rooilijn. Vooruitlopend op het gebiedspaspoort wordt dit gebied aangemerkt als gebied met een hoog transformatiepotentieel, met name richting recreatie in combinatie met ontstening en vergroening. Ook een verkleuring richting verblijfsrecreatie is denkbaar.

3.3.2 Beoordeling

Volgens de Nota van Uitgangspunten wordt voor het deel van de Uiterweg waarin het onderhavige perceel is gelegen, ingezet op transformatie richting recreatie in combinatie met ontstening en vergroening.

Voor wat betreft de op grond van de Nota van Uitgangspunten voorgestelde verkleuring naar transformatie, moet worden geconstateerd dat deze ontwikkelingsrichting voor dit perceel niet haalbaar is, gegeven de bestaande woonfuncties zoal voor als achter op het perceel en de inklemming tussen agrarische bouwpercelen aan weerszijden. Ontstening en vergroening blijven derhalve als gewenst perspectief over. Het project levert hieraan een aanzienlijke bijdrage. Circa 5.000m2 aaneengesloten kassenbebouwing is verwijderd. Zeker in combinatie met de voorgestane groene invulling van de percelen en het verlengen van de watergang langs het perceel wordt een aanzienlijke verbetering van de ruimtelijke kwaliteit ter plaatse verwacht.

Omdat voor de oppervlakte gesloopte kassen geen bebouwing wordt teruggeplaatst, kan de omzettingsregeling die in de Nota van Uitgangspunten is opgenomen buiten toepassing blijven. Ook het nieuw te bouwen botenhuis valt feitelijk buiten de omzettingsregeling, omdat de ligplaats een bestaande functie is en op grond van het bestemmingsplan "Woonarken" een bijgebouw van 40m2 toegestaan is. Deze oppervlakte wordt niet overschreden. Op grond van het bestemmingsplan woonarken moet wel in beginsel de voorkeur gegeven worden aan een bijgebouw in de nabijheid van de ark. Het geprojecteerde bijgebouw bevindt zich buiten het bestemmingsvlak en dus op een grotere afstand van de ark dan gewenst. De voorgestelde locatie is echter direct achter de geprojecteerde schuur achter op het middelste deel van het perceel. Hierdoor vormen de bijgebouwen een gezamenlijke eenheid en wordt een verrommeld aangezicht van het perceel vanaf het water aan deze zijde voorkomen. Afwijking van het gedachtengoed van het bestemmingsplan "Woonarken" is in deze situatie derhalve geoorloofd.

Geconcludeerd wordt, dat het project een belangrijk aandeel heeft in de gewenste ontstening en vergroening in dit deel van het Uiterweggebied en dat de herinrichting van het terrein voor tuin alsmede de toevoeging van water een belangrijke bijdrage leveren aan de verbetering van de ruimtelijke kwaliteit ter plaatse. Het project is dan ook in overeenstemming met het ontwikkelperspectief, zoals dat is neergelegd in de Nota van Uitgangspunten voor de Structuurvisie Uiterweg.

Hoofdstuk 4 Omgevingsaspecten

In dit hoofdstuk wordt de uitvoerbaarheid van het project aangetoond. Het gaat daarbij om de gevolgen van eventuele belemmeringen in de omgeving van de planlocatie, alsmede om de gevolgen van het plan voor de directe omgeving.

4.1. Bodem

Teneinde de mens te beschermen tegen de effecten van een verontreinigde bodem, geldt bij nieuwe ontwikkelingen een onderzoeksplicht naar de bodemgesteldheid ter plaatse.

Ten behoeve van de sloop van de kassen is een asbestinventarisatierapport opgemaakt. Hieruit bleek dat alleen in de losliggende plaatmateriaal op de tafels in de kassen asbest is aangetroffen (type chrysotiel). Gelet op de constructie en de opbouw van de kassen was een aanvullende asbestinventarisatie niet nodig.

Nu er buiten het botenhuis geen nieuwe bebouwing wordt opgericht en het botenhuis niet bedoeld is als gebouw waarin zich personen gedurende langere, aangesloten tijd ophouden, is er geen aanleiding nader onderzoek naar de bodemgesteldheid te doen.

Tegen de ontwikkeling bestaan dan ook geen bezwaren met het oog op de bodemkwaliteit.

4.2. Water

In het Besluit ruimtelijke ordening is bepaald dat voor ieder ruimtelijk plan moet worden beschreven op welke wijze rekening is gehouden met de gevolgen voor de waterhuishouding. Het doel van deze zogenaamde watertoets is om de relatie tussen planvorming en de waterhuishouding te versterken. Bouwplannen dienen daartoe te worden getoetst door de waterbeheerder. Daarbij moeten alle gevolgen met betrekking tot water tegen het licht worden gehouden.

Op het perceel is de Keur van het Hoogheemraadschap van Rijnland van toepassing. Bij een toename van de verharding met meer dan 500m2 hanteert Rijnland de eis dat binnen het betreffende peilgebied 15% van het extra verharde oppervlak als open water dient te worden gecompenseerd. Het onderhavige plan ziet echter niet op een toename, maar op een aanzienlijke vermindering van het verharde oppervlak. Bovendien wordt extra water gegraven.

Geconcludeerd wordt, dat er vanuit het waterbelang geen belemmeringen bestaan voor het voorgenomen bouwplan. Vanzelfsprekend dient wel aan de onderhoudsplicht van de watergang te blijven worden voldaan.

4.3. Geluid

De beoordeling van het aspect geluid in ruimtelijke plannen vindt zijn grondslag in de Wet geluidhinder voor spoor- en wegverkeerslawaai en gezoneerde industrieterreinen en in de Wet luchtvaart en het Luchthavenindelingbesluit voor vliegverkeerlawaai. Daarnaast vindt de beoordeling van geluid zijn grondslag in de Wet ruimtelijke ordening. Aangetoond moet worden dat het plan voldoet aan een goede ruimtelijke ordening, waaronder begrepen de vraag of sprake is van een goed woon- en leefklimaat.

Het onderhavige plan voorziet niet in de oprichting van een gevoelige functie. Het plan is tevens niet aan te merken als een geluidbron in de zin van de wet. Vanuit het oogpunt van de akoestische situatie bestaan er geen belemmeringen voor het project. Nader akoestisch onderzoek is niet nodig.

4.4. Luchtkwaliteit

Op 1 augustus 2009 is het Nationaal Samenwerkingsprogramma Luchtkwaliteit (NSL) in werking getreden. Het NSL beoogt alle overschrijdingen van de luchtkwaliteitsnormen op te lossen. Het NSL omvat een omvangrijk pakket maatregelen om de luchtkwaliteit te verbeteren. Alleen projecten die "niet in betekenende mate" (NIBM) bijdragen aan een verslechtering van de luchtkwaliteit kunnen zonder toetsing aan de grenswaarden voor het aspect luchtkwaliteit worden uitgevoerd. Een project draagt niet in betekenende mate bij aan de luchtverontreiniging, indien aannemelijk is (door berekening of motivering) dat de 3%-grens niet wordt overschreden. Deze grens is 3% van de grenswaarde voor de jaargemiddelde concentratie van fijnstof (PM10) of stikstofdioxide (NO2) Dit komt overeen met 1,2 microgram/m3 voor zowel PM10 als NO2. Dit criterium is een of-benadering. Wanneer een project voor één stof de grens van 3% overschrijdt, dan moet het project worden aangemerkt als een project dat de luchtkwaliteit in betekenende mate verslechtert.

De 3%-grens is voor een aantal categorieëen projecten in een ministeriële regeling omgezet in getalsmatige grenzen, zoals:

  • woningbouw: 1.500 woningen netto bij 1 ontsluitingsweg; 3.000 woningen bij 2 ontsluitingswegen;
  • kantoorlocaties: 100.000m2 bruto vloeroppervalk bij 1 ontsluitingsweg; 200.00m2 brutovloeroppervlak bij 2 ontsluitingswegen.

Het project ziet niet op de toevoeging van functies die van invloed kunnen zijn op de luchtkwaliteit. Het project is daarom op voorhand aan te merken als een NIBM-project, zodat luchtkwaliteit geen belemmering is voor de doorgang van het project.

4.5. Externe veiligheid

Bij externe veiligheid gaat het om de vraag of de veiligheid van personen in de omgeving van een risico-opleverende activiteit met gevaarlijke stoffen voldoende is gewaarborgd. Bij de bouw van een woning gaat het in beginsel om een kwetsbaar object, waarbij de veiligheid van personen in het geding kan zijn.

De risicokaart Noord-Holland geeft inzicht in de risico's in de woon- en werkomgeving. Op de kaart staan meerdere soorten rampen, zoals ongevallen met brandbare, explosieve en giftige stoffen, grote branden of verstoring van de openbare orde. De gegevens zijn afkomstig van gemeente, waterschappen, provincie en rijk.

Uit de risicokaart blijkt dat er in de omgeving van het project geen risciovolle bedrijven en/of activeiten zijn vermeld. Omdat het perceel niet is gelegen binnen de risicocontour van risicovolle bedrijven of activiteiten en de ontwikkeling zelf geen risico-opleverende activiteiten omvat, bestaan er vanuit het oogpunt van externe veiligheid geen belemmeringen voor het bouwplan.

4.6. Milieuzonering

Milieuzonering heeft met name betrekking op milieuaspecten die een ruimtelijke dimensie hebben, te weten geur, stof, geluid en gevaar. Milieuzonering zorgt voor een voldoende afstand tussen milieubelastende activiteiten en milieugevoelige functies in ruimtelijke plannen. Het doel hiervan is enerzijds milieuhinder bij woningen en andere gevoelige functies te voorkomen en anderzijds aan bedrijven voldoende milieuruimte te bieden voor het uitoefenen van hun bedrijfsactiviteiten.

Een belangrijk hulpmiddel om hiermee rekening te houden is de VNG-brochure 'bedrijven en milieuzonering' die voor het eerst in 1986 verscheen en voor het laatst in 2009 is geactualiseerd. In deze brochure is een omvangrijke lijst van bedrijven opgenomen, waarin per bedrijf voor een aantal aspecten de mate van ruimtelijk relevante hinder is weergegeven. In de richtafstandenlijst zijn bedrijven op grond van hun potentiële hinder ingedeeld in zes categorieën. De lijst geeft richtafstanden voor de ruimtelijk relevante milieuaspecten geur, stof, geluid en gevaar voor een omgevingstype rustige woonwijk en rustig buitengebied en omgevingstype gemengd gebied. De grootste van de vier richtafstanden is bepalend voor de indeling van een milieubelastende activiteit in een milieucategorie en daarmee ook voor de uiteindelijke richtafstand tot het omgevingstype.

Het project voorziet niet in de toevoeging van nieuwe gevoelige functies. Er bestaat daarom geen gevaar dat vanwege dit plan naastgelegen bedrijven in hun bedrijfsvoering worden aangetast.

4.7. Ecologie

De Flora- en faunawet is sinds 2002 van kracht en beschermt verschillende planten- en diersoorten. Sinds 2005 maakt de wet onderscheid in drie verschillende beschermingscategorieen: algemene soorten, overige soorten en strenger beschermde soorten. Indien er beschermde soorten voorkomen is het verplicht om hiermee rekening te houden. Voor strenger beschermde soorten geldt, dat volgens een gedragscode moet worden gewerkt, of dat een ontheffing moet worden aangevraagd. In het algemeen geldt dat moet worden voldaan aan de zorgplicht uit de Flora en faunawet. Dit betekent, dat bij de uitvoering van het plan voldoende zorg in acht moet worden genomen om schade aan in het wild levende dieren en planten te voorkomen of zoveel mogelijk te beperken.

Gelet op het feit dat de bestaande kassen recentelijk gesloopt zijn en de staat waarin het terrein nu verkeert, is het niet aannemelijk dat op het perceel plant- of diersoorten voorkomen die een vergaande bescherming genieten op basis van de Flora- en faunawet. Nader onderzoek naar flora en fauna is dan ook niet nodig.

De locatie is tevens niet gelegen in beschermde gebieden natura 2000 of beschermde natuurmonumenten. Wel is de projectlocatie in de nabijheid van de Ecologische Hoofdstructuur gelegen. Grote delen van het gebied van de Uiterweg en de Westeinderplassen maken hier immers onderdeel van uit. Ontstening en vergroening doen echter geen afbreuk aan de EHS, maar leiden eerder tot versterking hiervan.

Met het oog op ecologische aspecten en flora en fauna bestaan er dan ook geen belemmeringen voor het project.

4.8. Archeologie

De gemeente Aalsmeer heeft op 24 juni 2010 de Beleidsnota Archeologie vastgesteld. In de gemeentelijke beleidsnota wordt uiteengezet op welke wijze de gemeente Aalsmeer verantwoordelijkheid neemt voor het eigen bodemarchief. De gemeente is hiertoe ingedeeld in verschillende gebieden met elk eigen regels voor wat betreft de wijze waarop bij ontwikkelingen rekening gehouden dient te worden met archeologie.

Het perceel maakt onderdeel uit van het gebied waarvoor een hoge verwachtingswaarde geldt. De archeologische verwachting hangt samen met de geschiedenis van de Uiterweg als ontginningsas en historisch woonlint. Bij plannen met een oppervlakte groter dan 50m2 en dieper dan 40 centimer is een archeologisch onderzoek op grond van de beleidsnota voorgeschreven.

Nu alleen het botenhuis bij de woonark nieuw wordt opgericht, wordt ruimschoots binnen de aangegeven grenzen gebleven. Archeologisch onderzoek is derhalve niet noodzakelijk en geconcludeerd mag worden, dat er vanuit archeologisch oogpunt geen bezwaren tegen de ontwikkeling bestaan.

4.9. Cultuurhistorie

Met het oog op de bescherming van het cultureel erfgoed dient te worden beoordeeld of waardevolle objecten en elementen door ruimtelijke ontwikkelingen worden geschaad. De gemeente Aalsmeer heeft voor haar grondgebied een Globale Cultuurhistorische Analyse uitgevoerd. Deze is op 29 maart 2012 vastgesteld door de raad van de gemeente. In de nota worden verschillende deelgebieden onderscheiden met elk hun eigen cultuurhistorische karakterisatie en waarde.

Het projectgebied maakt onderdeel uit van wat in de Nota de echte Bovenlanden wordt genoemd: de nog bestaande bebouwingslinten met aan weerszijden huizen en soms ook (oude) boerderijen, later aangevuld met kassen, loodsen, jachthavens, etcetera, en aan de straatkant één of enkele woningen en per kavel diverse “gebroken” landen. Uitgaande van de karakteristieke kenmerken van het gebied is voor De Bovenlanden een aantal aanbevelingen geformuleerd. Deze houden in dat de karakteristieke bebouwingslinten met het bijbehorende verkavelingspatroon dienen te worden behouden en versterkt, het profiel van de oude linten dient te worden behouden, inclusief de nog aanwezige wegsloten.

Het plan is met de aanbevelingen uit de cultuurhistorische beleidsnota in overeenstemming. Het bestaande verkavelingspatroon wordt gehandhaafd. Door de sloop van een groot deel van de kassen en de verlenging van de watergang langs het perceel in de richting van de Uiterweg wordt het cultuurhistorische beeld van het oorspronkelijke verkavelingspatroon bovendienversterkt. Vanuit cultuurhistorisch perspectief bestaan er dan ook geen bezwaren tegen het plan.

4.10. Verkeer en parkeren

Indien een ruimtelijk plan voorziet in de toevoeging van verkeersaantrekkende functies dienen de gevolgen voor de verkeer- en parkeersituatie te worden beoordeeld.

Als gevolg van de bedrijfsbeëindiging van de voormalige kwekerij en de herinrichting van het terrein als tuin bij de bestaande woning in het lint en de bestaande ligplaats achter op het perceel, leidt tot een aanzienlijke vermindering van het aantal verkeersbewegingen. Het project heeft derhalve geen negatieve gevolgen voor de verkeerssituatie.

Met het oog op verkeer en parekeren bestaan er geen belemmeringen voor het plan.

Hoofdstuk 5 Uitvoerbaarheid

In dit hoofdstuk wordt de economische, juridische en maatschappelijke uitvoerbaarheid van het bouwplan gemotiveerd.

5.1. Maatschappelijke uitvoerbaarheid

Overeenkomstig de uniforme openbare voorbereidingsprocedure wordt het voornemen tot afwijking inclusief de bijbehorende stukken, waaronder deze ruimtelijke onderbouwing, gedurende zes weken ter inzage gelegd met de mogelijkheid voor een ieder een mondelinge dan wel een schriftelijke zienswijze in te dienen.

De termijn van inzage liep van 17-10-2014 tot en met 27-11-2014. Gedurende deze termijn zijn geen zienswijzen ingediend.

5.2. Juridische uitvoerbaarheid

Het perceel is in eigendom van de ontwikkelende partij. Voor wat betreft het grondeigendom is het project dan ook uitvoerbaar.

5.3. Economische uitvoerbaarheid

Artikel 6.12, eerste lid, Wro biedt de grondslag voor publiekrechtelijk kostenverhaal. De gemeenteraad is verplicht om een exploitatieplan vast te stellen voor gronden waarop een bij algemene maatregel van bestuur aangewezen bouwplan is voorgenomen. Van de vaststelling van een exploitatieplan kan worden afgezien, indien het kostenverhaal anderszins verzekerd is.

In het onderhavige geval is geen sprake van een bouwplan in de zin van de wet, zodat geen sprake is van wettelijk verplicht kostenverhaal. Een exploitatieplan is tevens voorgeschreven indien er een noodzaak bestaat tot fasering en locatie-eisen. Ook daarvan is in dit geval geen sprake.

Het project is een particulier initiatief. De uitvoering van het plan is voor eigen rekening en risico van initiatiefnemer. De procedurele kosten voor de gemeente worden gedekt uit de leges.

Het risico op planschade wordt, gelet op de aard van de beoogde ontwikkeling, nihil geacht. Eventuele planschade is voor rekening van initiatiefnemer. Met initiatiefnemer is hiertoe een planschadeovereenkomst afgesloten.

Hoofdstuk 6 Conclusie

Voor het perceel aan de Uiterweg 266 bestaat de wens tot herinrichting van het terrein tot tuinen en het gebruik van overblijvende delen van kassen voor werkschuur/hobbyruimte en botenhuis bij de woning in het lint. Tevens is een nieuw te bouwen botenhuis geprojecteerd ten behoeve van de ligplaats voor een woonark voor permanente bewoning achter op het perceel.

Het gebruik van de gronden voor tuinen en het gebruik van de delen van kassen voor bijgebouwen bij de woning is in strijd met het vigerende bestemmingsplan "Uiterweg-Plasoevers 2005 e.o." en de bestemming “Agrarische Doeleinden”. De bouw van het botenhuis ten behoeve van de bestaande ligplaats is in strijd met de op 19 december 2013 vastgestelde "Partiële Herziening bestemmingsplan Uiterweg-Plasoevers 2005 e.o.". Ingevolge artikel 3.10 lid 1 onder a van de Wabo kan voor dit plan in strijd met het bestemmingsplan vergunning worden verleend met toepassing van artikel 2.12. eerste lid, onder a, onder 30 van de Wabo. De gevraagde vergunning kan worden verleend, indien is aangetoond dat de activiteit niet in strijd is met een goede ruimtelijke ordening en de motivering van het besluit een goede ruimtelijke onderbouwing bevat.  

Het plan is in overeenstemming met het beleid van rijk en provincie en het actuele ruimtelijke beleid van de gemeente. Gelet op de verschillende omgevingsaspecten zijn er geen belemmeringen voor de uitvoering van het plan. De juridische en economische uitvoerbaarheid zijn gewaarborgd. De maatschappelijke uitvoerbaarheid blijkt uit de uitkomsten van de uniforme openbare voorbereidingsprocedure.

Geconcludeerd wordt, dat het bouwplan voldoet aan een goede ruimtelijke ordening, zodat het geoorloofd is toepassing te geven aan artikel 2.12, eerste lid, onder a, onder 30 en voor het bouwplan omgevingsvergunning te verlenen.